폐가 굳는 난치병, 새로운 치료 길이 열린다
· 작성자 : 제주대학교 ·작성일 : 2025-12-16 16:21:21 ·조회수 : 161
에이켐바이오(제주대 연구팀), ‘산소 부족 오해’ 일으키는 병의 근본 원인 세계 최초 규명
새로운 약 후보물질 'ACF-2' 개발… 기존 약보다 효과 좋고 부작용은 줄어
치료가 매우 어렵기로 알려진 특발성 폐섬유화 환자들에게 희망적인 소식이 전해졌다.
제주대 의대 바이오 벤처기업 (주)에이켐바이오(대표 조문제, 제주대 의대 교수)는 특발성 폐섬유화(IPF)의 발병 원인을 세계 최초로 규명하고, 이를 근본적으로 차단하는 신약 후보물질 개발에 성공했다고 16일 밝혔다.
특히 해당 연구는 난치성 폐질환 치료의 새로운 패러다임을 제시하며 바이오 업계의 주목을 받고 있으며, 이번 연구 성과는 생명과학 분야 상위 3%에 해당하는 권위 있는 국제 학술지 '리독스 바이올로지(Redox Biology, IF 11.9)'에 게재 승인되며, 에이켐바이오의 기술력을 입증받았다.
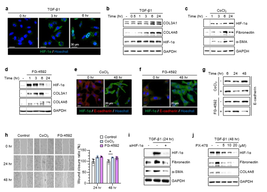
■ 에이켐바이오, '산화적 저산소' 이론 첫 제시… 기술적 해자 구축
에이켐바이오 연구팀은 정상적인 산소 환경에서도 폐 조직이 굳어지는 원인이 '산화적 저산소(Oxidative Hypoxia)'라는 현상 때문임을 세계 최초로 밝혀냈다.
기존 학계에서는 저산소 환경에서만 나타나는 것으로 알려진 '저산소 유도 인자(HIF-1α/HIF-2α)'가 산소가 충분한 상황에서도 축적돼 섬유화를 유발하는 현상을 미스터리로 여겨왔다. 에이켐바이오는 이 과정에서 TGF-β1 자극으로 급증한 활성산소(ROS)가 세포 내 산소 감지 센서인 효소(PHD2)를 고장 낸다는 사실을 규명했다.
즉, 산소는 충분하지만 센서가 망가져 세포가 자신을 저산소 상태로 착각하게 되고, 이로 인해 섬유화가 진행된다는 새로운 병태 생리 기전을 정립한 것이다. 이는 에이켐바이오가 보유한 독자적인 기술적 자산으로 평가받는다.
■ 신약 파이프라인 'ACF-2', 기존 치료제 한계 넘는다
에이켐바이오는 단순히 기전을 규명하는 데 그치지 않고, 이를 치료제 개발로 연결했다. 회사가 개발한 신약 후보물질 'ACF-2'는 고장 난 산소 센서(PHD2)를 보호하고 활성산소를 차단하여 섬유화의 원인을 원천 봉쇄한다.
회사 측 데이터에 따르면, ACF-2는 동물 실험(In vivo) 단계에서 기존 표준 치료제 대비 우수한 항섬유화 효능을 보였다. 특히 기존 약물들의 주요 문제점인 위장관계 독성 등의 부작용이 나타나지 않아 높은 안전성을 확보했다는 점이 고무적이다.
■ "간·신장 등 적응증 확장 기대"… 글로벌 임상 추진
조문제 에이켐바이오 대표(제주대 의대 교수)는 "이번 연구는 정상 산소에서도 HIF가 비정상적으로 축적되는 이유를 명확히 규명한 세계 최초의 성과"라며 기업의 R&D 역량을 강조했다. 이어 "신약 후보물질 ACF-2는 폐섬유화뿐만 아니라 간, 신장, 피부 등 다양한 장기의 섬유화 질환 치료제로 확장될 잠재력이 크다"고 밝혔다.
에이켐바이오는 이번 연구 결과를 바탕으로 ACF-2의 전임상 연구를 확장하고, 본격적인 임상 시험 진입을 추진하여 글로벌 신약 개발 기업으로 도약한다는 계획이다.
